快乐科研 幸福生活
您现在的位置: 首页» 新闻中心» 要闻» 三叶木通熟了!果实成熟与果皮着色机制被揭示

三叶木通熟了!果实成熟与果皮着色机制被揭示

作者:栾明宝

浏览次数:

日期:2025-10-11

时值农历八月,在沟谷丘陵的疏林灌丛中,有一种稀有的野生水果成熟后会炸裂,人们叫它“八月炸”,也叫八月瓜。它的学名就是三叶木通。三叶木通(Akebia trifoliata)是木通科木通属落叶木藤本植物,是一种极具发展潜力的新型野生果树。它的果实形似香蕉,果肉呈乳白色,口感丝滑,具有独特的清香,富含蛋白质、多糖、氨基酸、维生素C和多种矿质元素,日渐受到消费者们的青睐。

                       (图片来源于网络)

近日,麻类所南方特色作物遗传育种与利用创新团队在三叶木通果实发育领域取得两项重要进展,分别从果实成熟和果皮着色两个维度,揭示了乙烯响应因子调控果实成熟及花青素合成关键基因影响果皮着色的分子机制,为三叶木通品质改良提供了理论支撑,两项研究分别发表于植物科学领域相关期刊《植物科学前沿(Frontiers in Plant Science)》和《BMC植物生物学(BMC Plant Biology)》上。

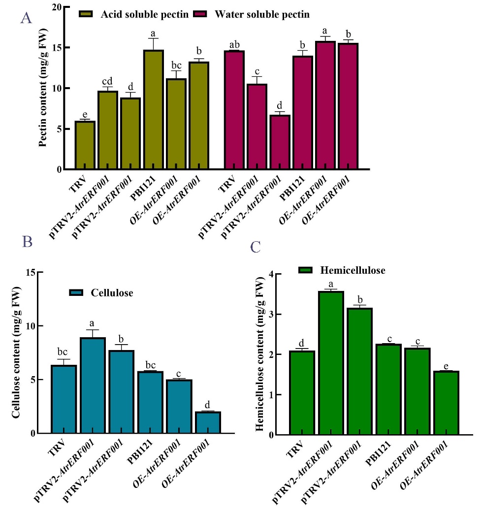
               图1对照和瞬时转化(AtrERF001基因过表达和瞬时沉默)果实中细胞壁含量的测定

             图2 AtrERF001过表达番茄果实中基因表达模式分析

在果实成熟机制研究中,团队首次系统鉴定了三叶木通基因组中的131个AP2/ERF家族基因,发现其中9个关键基因与果实成熟密切相关。通过转基因试验证实,核心调控因子AtrERF001定位于细胞核,其过表达可显著提升果实中乙烯合成酶基因AtrACO和果胶酶基因AtrPE的表达水平,使三叶木通和番茄果实提前成熟,相关基因表达量较对照组提升30倍以上;而基因沉默则延缓成熟进程(图1-图2)。AtrERF001基因的发现为通过遗传调控缩短果实发育周期提供了新策略。

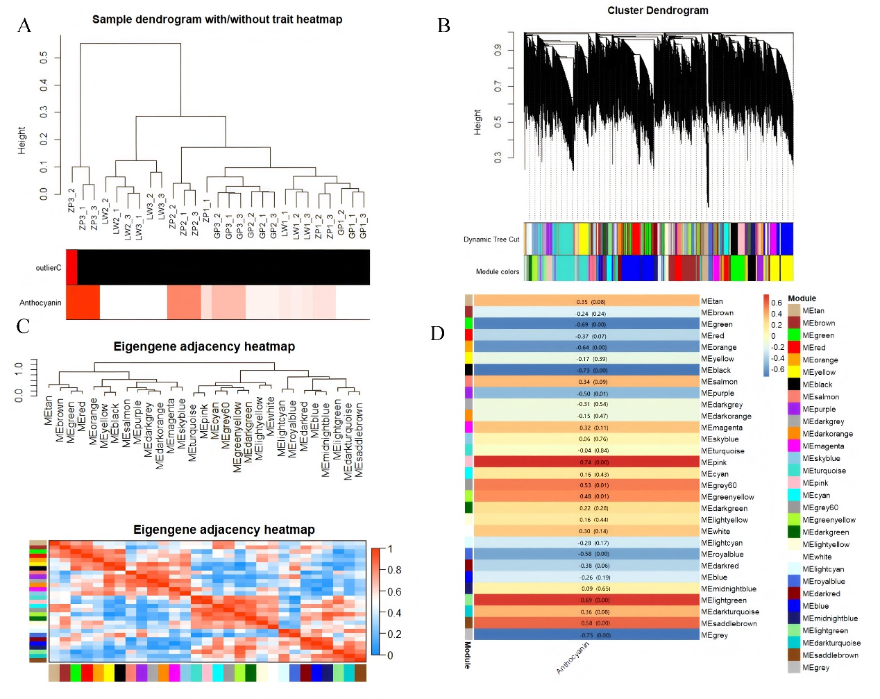
                      图3花青素含量与基因表达相关性的WGCNA分析

针对果皮颜色形成机制,研究团队对白(LW)、粉(GP)、紫(ZP)三种果皮颜色的三叶木通品种进行对比分析,发现花青素含量差异是决定果皮颜色的主因。通过转录组测序和基因共表达网络分析,锁定花青素合成途径中的关键酶基因。过表达该基因可显著提升花青素积累量并增强相关合成基因表达,而基因沉默则导致花青素含量下降60%以上。该成果阐明了三叶木通果皮着色的分子通路,为培育高花青素含量的功能性品种奠定基础(图3-图5)。

                    图4三叶木通果皮中过表达AtrANS促进了花青素的积累

                     图5三叶木通果皮中抑制表达AtrANS减少花青素的积累

该研究得到中国农业科学院创新工程、湖南省自然科学基金、江西省自然科学基金、湖南省林业科技攻关与创新项目的资助。

原文链接:https://doi.org/10.3389/fpls.2025.1607254

https://doi.org/10.1186/s12870-025-07162-w

所属类别: 科研动态

该资讯的关键词为: